![]()
Chapitre 2 : Modélisons une table
Bien, dans ce second chapitre, nous allons modéliser notre premier objet. Pour cela, nous allons choisir quelque chose de simple : une table. 😀
Commencez par rouvrir une nouvelle scène avec le cube en plein milieu.
Sélectionnez le cube et redimensionnez-le pour lui donner l'apparence du dessus d'une table :

Bien, nous allons désormais passer en mode Edition, en appuyant sur la touche TAB. Cette touche est pratique car elle permet de passer rapidement du mode Objet au mode Edition et vice versa.

Pour sélectionner des parties de l'objet à modifier, on a le choix entre les points, les arêtes et les faces. On peut les choisir ici :

En outre, en appuyant sur la touche A, on sélectionne tout d'un coup.
On peut aussi choisir différents modes pour sélectionner plusieurs points / arêtes / faces :

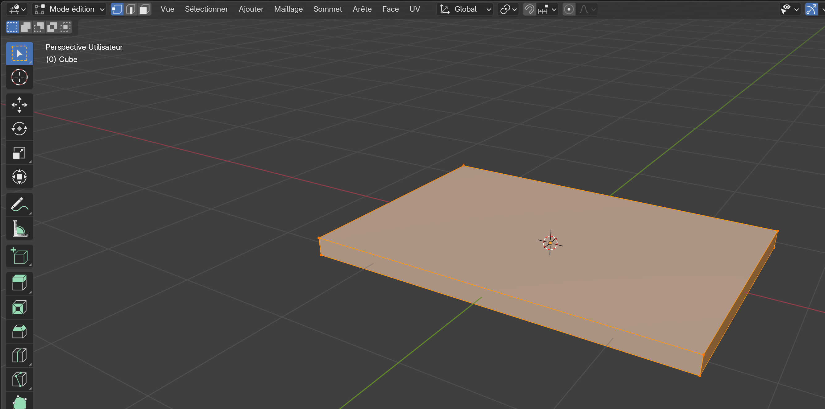
Pour l'instant, on va tout sélectionner avec A, puis faire un cut en utilsant CTRL + R, puis la molette, pour faire 2 coupes et cliquez pour qu'elles se mettent par défaut en plein milieu, comme ceci :

Si vous ratez, ce n'est pas grave, faites CTRL + Z et recommencez. 😋
Maintenant, choisissez l'outil redimensionner et laissez suffisamment d'espace pour créer les pieds de la table (carrés en général).

Bien, recommencez la même manipulation (qui est l'une des plus utiles sous Blender) et créez deux autres cuts dans l'autre sens : CTRL + R, Molette, Clic gauche, Redimensionner.

Vous créerez ainsi 4 carrés pour les 4 pieds de la table à chaque coin du rectangle.

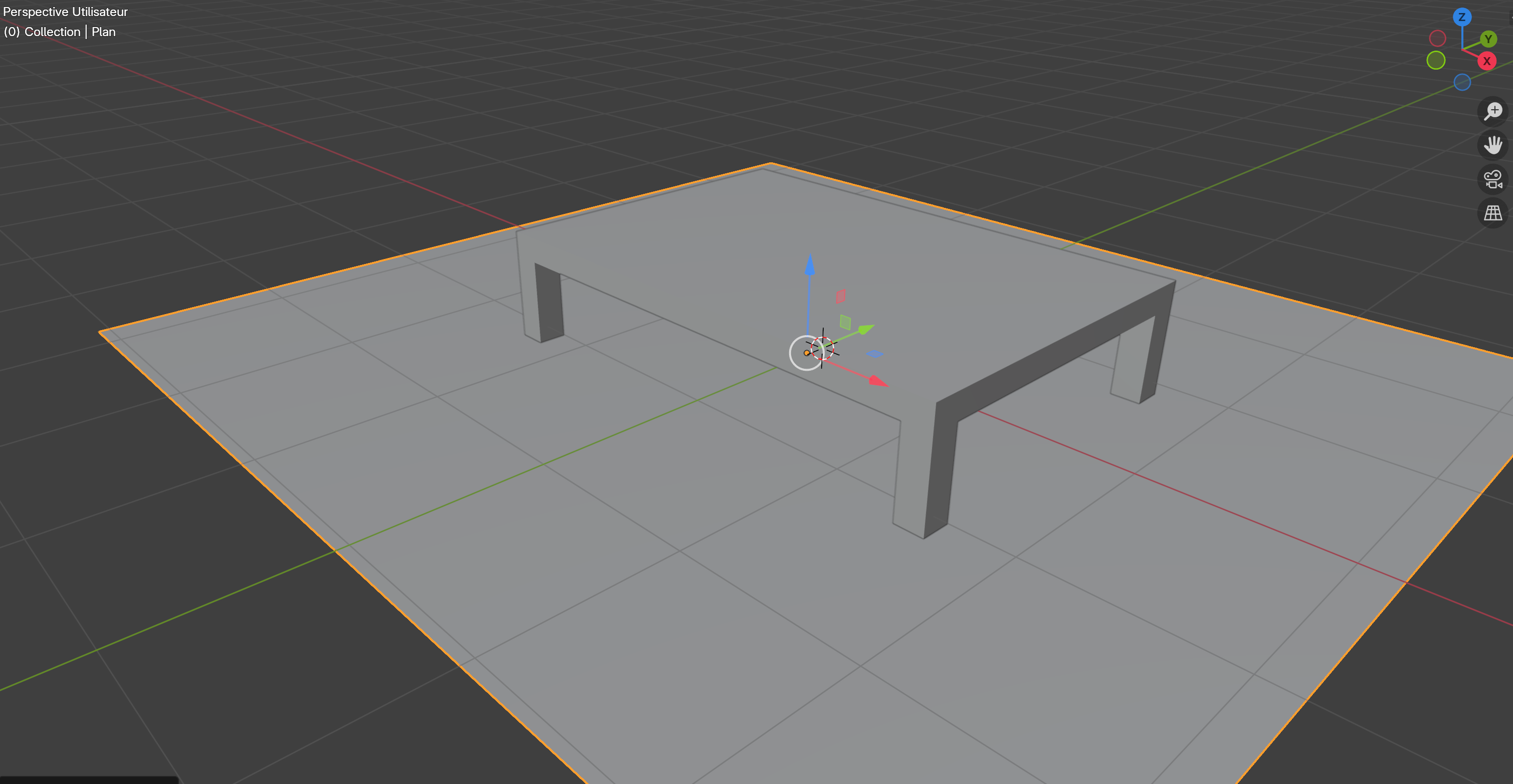
Pour cela, cliquez sur l'icône Face en haut à droite, avant Vue, laissez appuyé sur la touche SHIFT / MAJ et sélectionnez les 4 faces comme ci-dessus.
Faites maintenant tourner la vue pour que la table apparaisse de Profil et appuyez sur la touche E pour Extruder ces faces et créer les 4 pieds de la table :

Repassez en mode Objet (TAB), faites tourner ou redimensionner votre table si besoin.
Félicitations, vous venez de réussir votre 1ère modélisation, n'oubliez pas de sauvegarder quand vous êtes satisfait du résultat. 😉
Sinon, en mode Edition, vous pouvez aussi sélectionner des faces / arêtes et redimensionner le dessus de la table ou les pieds.
Créer une pièce
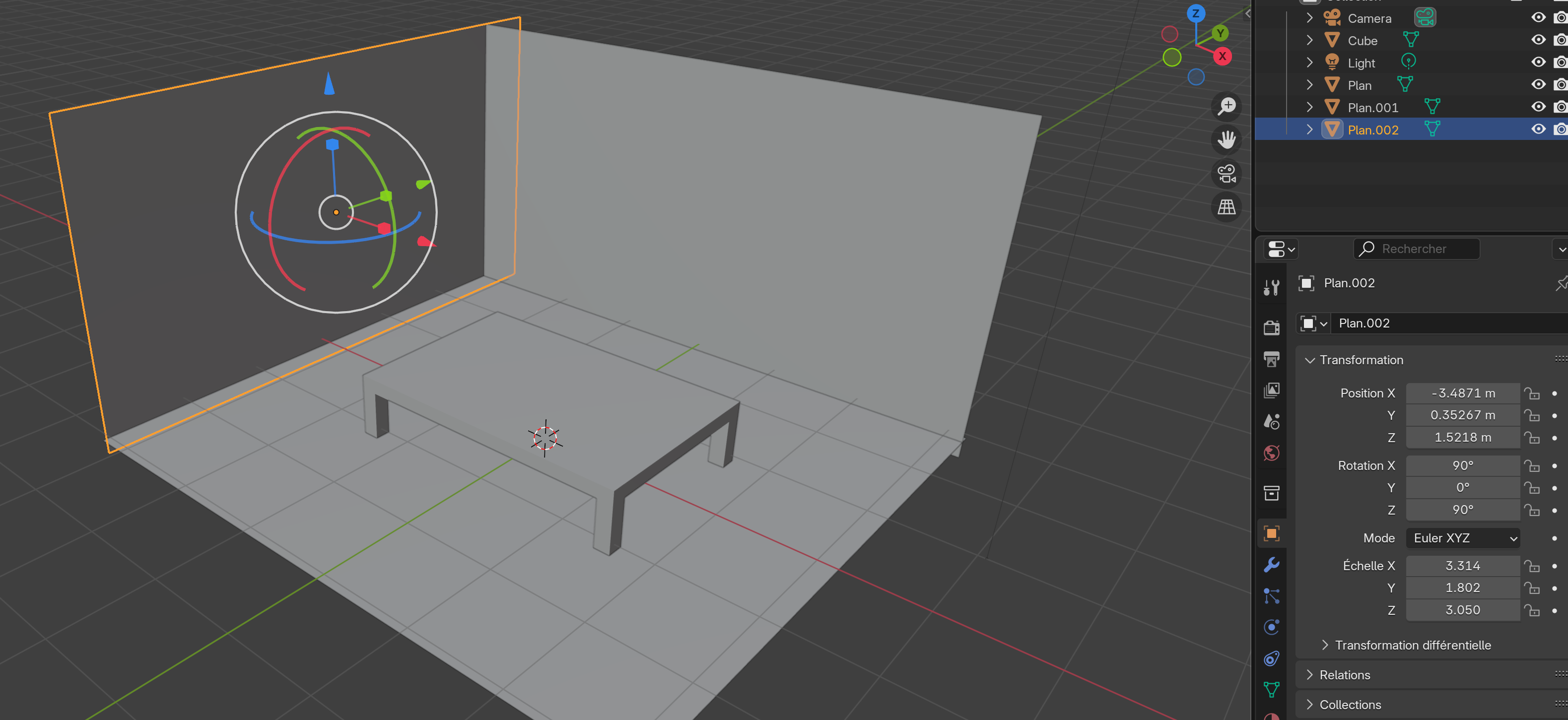
Ce serait mieux de créer une sorte de pièce pour faire un rendu de notre table.
Pour cela, choisissez Ajouter -> Maillage -> Plan et redimensionnez-le pour créer le sol. Ajustez aussi votre table pour que ses pieds touchent bien le sol.

Faites pareil, et utilisez des rotations pour créer 2 murs : derrière et sur le côté. Assurez-vous que ce soit ceux que l'on voit quand on est dans la vue caméra.
Je vous rappelle que vous pouvez entrer des rotations à 90 degrés dans les propriétés de l'objet à droite, pour éviter d'avoir des murs pas droits...
Vous pouvez aussi utiliser CTRL + C / CTRL + V pour copier / coller des objets ou des murs.

Cliquez sur la caméra en-dessous des flèches de déplacements pour voir l'image de rendu.

Si cela ne vous plait pas, cliquez sur la caméra dans la liste en haut à gauche, puis ajustez sa position / rotation dans les propriétés.

Sauvegardez, et cliquez sur Rendu -> Rendre l'image pour voir le résultat. Ce n'est pas top, mais au moins, on peut voir votre table ! 😅

Un peu de couleurs
Nous allons maintenant ajouter un peu de couleurs à notre scène.
Pour cela, sélectionnez l'objet que vous voulez colorer (la table, le sol ou les murs), puis choisissez Matériau à droite. S'il n'y en a pas, cliquez sur Nouveau pour en créer un. Vous pouvez changer leurs noms pour les retrouver plus facilement.

Pour l'instant, on va faire simple. Cliquez sur Couleur de base et choisissez la couleur que vous voulez.

Cela ne changera rien dans votre scène, car par défaut, elle n'affiche pas les Textures.
Pour les afficher, cliquez sur l'icône Ombrage de la vue tout en haut à Droite :

Voilà, la table apparaît maintenant dans la couleur sélectionnée :

TP 1 |
|
Voilà, maintenant choisissez de belles couleurs pour tous les objets de votre scène et faites un rendu (F12). 😜 |


English
Français