![]()
Chapitre 4 : Modélisons une chaise plus complexe
On va maintenant essayer de faire une nouvelle chaise, comment dire... 😒 un peu plus belle... 🙄
Allez, on rouvre notre scène et on copie / colle (CTRL + C / CTRL + V) une de nos vieilles chaises pour la modifier.
On entre dans le mode Edition (TAB) et on fait deux cuts (CTRL + R) dans le dossier de la chaise.

On sélectionne ensuite les Faces avant et arrière du milieu du dossier et on clique sur SUPPR puis sur Faces pour les effacer. On a maintenant un gros trou ! 🤪

Il va maintenant falloir reboucher les trous. Pour cela sélectionner pour chaque trou, 4 sommets / points puis cliquez sur la touche F pour créer une Face et combler le trou.

Rappel : Maintenez SHIFT / MAJ pour sélectionner plusieurs points d'un coup et choisissez Sommet en haut à gauche :

Comblez tous les trous puis repassez en mode Objet (TAB). Vous pouvez aussi travailler les dimensions de la chaise pour la rendre plus élégante. 😉

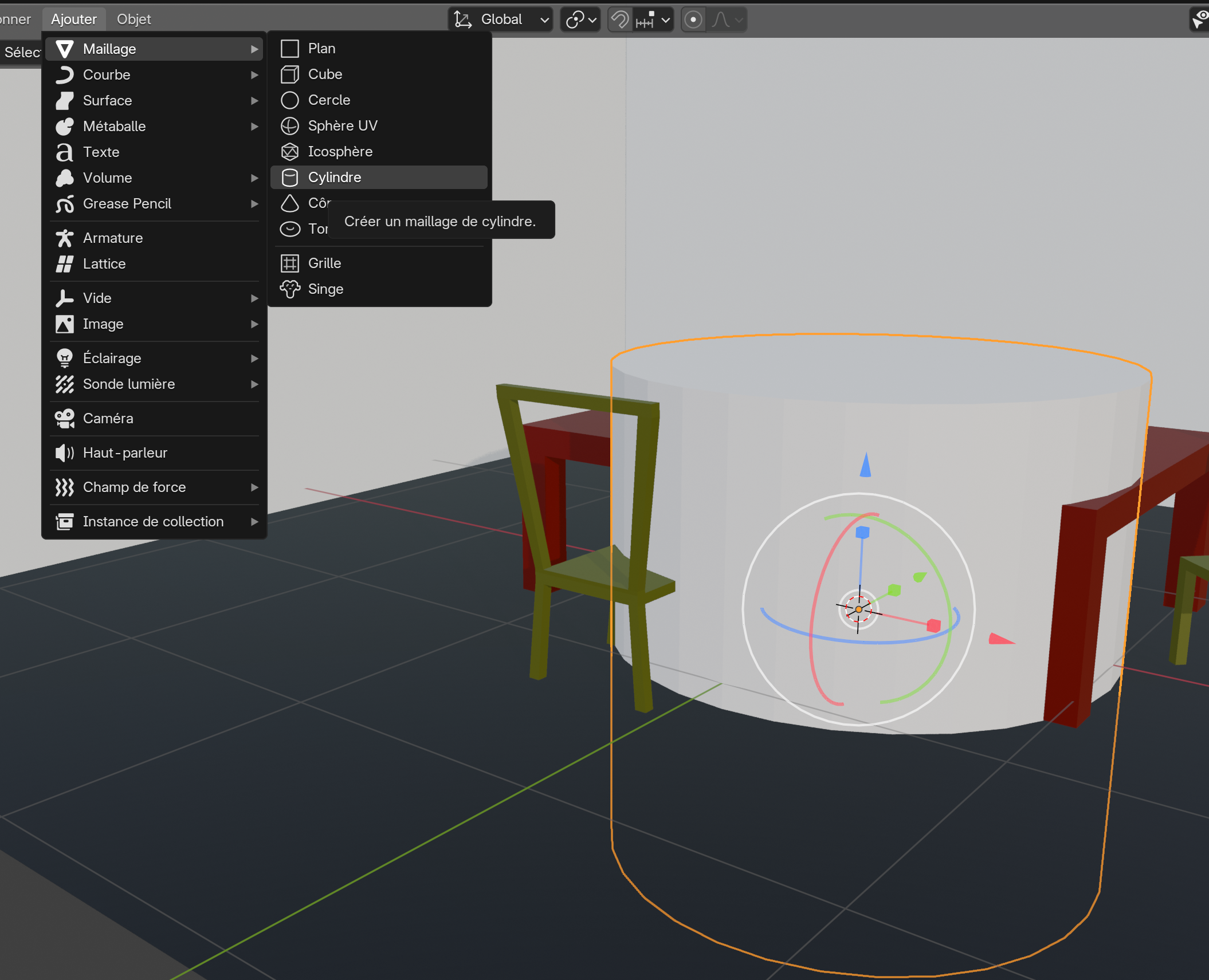
Voilà, nous allons maintenant rajouter des barreaux au dossier de la chaise (sinon, on va passer au travers... 😂).
Pour cela, cliquez sur Ajouter -> Maillage -> Cylindre.

Sélectionnez-le puis redimensionnez-le pour qu'il ressemble à un barreau de la chaise :

Une fois satisfait du résultat, allez dans Material, renommez-le Metal et choisissez BSDF métallique au lieu de BSDF guidée. Vous pouvez toujours choisir sa couleur mais il aura maintenant une apparence métallique.
Faites ensuite 3 ou 4 copier / coller du barreau pour finir le dossier.

Maintenant, le problème, c'est que la chaise est composée de plusieurs objets et si vous ne déplacez que la chaise, les barreaux ne suivront pas ! 😨
Pour remédier à ça, sélectionner la chaise et tous les barreaux puis pressez sur les touches CTRL + J (Joint) pour les fusionner. Maintenant, la chaise n'est plus qu'un seul objet ! 😉
N.B. : Lors du rendu, si l'ombrage d'un objet paraît étrange, vous pouvez faire un clic droit dessus et choisir entre ombrage plat et lissé. Plat est mieux pour les objets carrés, lissés pour les objets ronds comme les barreaux.

TP 3 |
|
Essayez d'améliorer la table en lui rajoutant aussi des barreaux et remplacez vos vieilles chaises par les nouvelles avant de faire un nouveau rendu (F12). 😜 |


English
Français